This site is the archived OWASP Foundation Wiki and is no longer accepting Account Requests.
To view the new OWASP Foundation website, please visit https://owasp.org

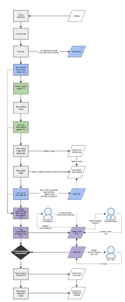
File:Hackathon pipeline final.png

From OWASP
Revision as of 09:53, 10 October 2017 by Psillanp (talk | contribs)

(diff) ← Older revision | Latest revision (diff) | Newer revision → (diff)
Jump to: navigation, search
Original file(840 × 2,035 pixels, file size: 119 KB, MIME type: image/png)

Final version of the hackathon pipeline

File history

Click on a date/time to view the file as it appeared at that time.

Date/TimeThumbnailDimensionsUserComment
current09:53, 10 October 2017Thumbnail for version as of 09:53, 10 October 2017840 × 2,035 (119 KB)Psillanp (talk | contribs)
  • You cannot overwrite this file.

The following page links to this file: